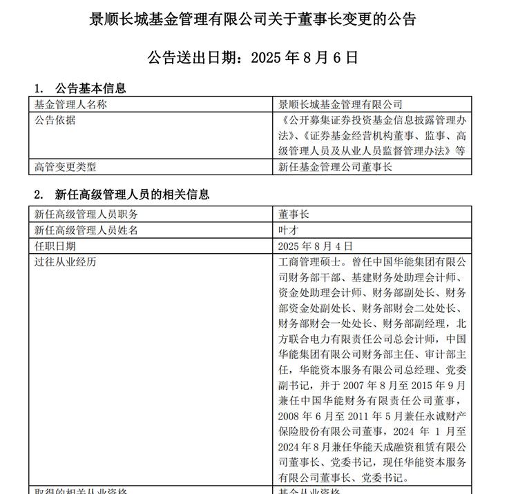
金融圈再迎重磅人事变动!景顺长城基金近日官宣,华能系“老将”叶才正式出任董事长。这位二十年多年的财务老将执掌这家管理规模超6000亿的公募巨头,市场普遍解读或为行业传递“稳中求进”的强烈信号。

《笔尖网》文/笔尖财经
金融圈再迎重磅人事变动!景顺长城基金近日官宣,华能系“老将”叶才正式出任董事长。这位二十年多年的财务老将执掌这家管理规模超6000亿的公募巨头,市场普遍解读或为行业传递“稳中求进”的强烈信号。

履历显示,叶才为工商管理硕士。曾任中国华能集团有限公司财务部干部、基建财务处助理会计师、 资金处助理会计师、财务部副处长、财务部资金处副处长、财务部财会二处处长、 财务部财会一处处长、财务部副经理,北方联合电力有限责任公司总会计师,中国华能集团有限公司财务部主任、审计部主任,华能资本服务有限公司总经理、党委副书记,并于 2007 年 8 月至 2015 年 9 月兼任中国华能财务有限责任公司董事,2008 年 6 月至 2011 年 5 月兼任永诚财产保险股份有限公司董事,2024 年 1 月至 2024 年 8 月兼任华能天成融资租赁有限公司董事长、党委书记,现任华能资本服务有限公司董事长、党委书记。
叶才的职业生涯堪称“跨界融合”的典范,其背景兼具实体产业与金融的双重视角。这种独特基因,恰与当下公募行业“脱虚向实”的监管导向不谋而合。业内分析,景顺长城或借此契机,强化在实体领域的资产配置能力,打造差异化竞争力。
相关领域人士指出,面对资管行业净值化转型与竞争白热化,公募基金行业竞争压力日益增大。现阶段各大基金都在“守成”与“创新”间寻求平衡:既稳住固收、指数等基本盘,又需在养老FOF、REITs等新赛道实现破局。
此外,随着银行系、券商系股东加速渗透,具有产业背景的高管正成为稀缺资源。公募机构也将从“纯金融玩法”转向“产融协同”的新阶段。正如其名“才”与“财”谐音,市场期待各家公募基金掌门人能以产业思维破解“资产荒”,为行业探索出一条“才财共生”的新路径。
微信公众号
微信公众号