2025年12月25日,九安智能创业板 IPO发布了招股说明书,公司向资本市场发起冲刺。2026年2月3日,国家网络安全通报中心公开披露了72款违法违规收集使用个人信息的移动应用,其中就包含了“易视云”。

《笔尖网》/笔尖财经
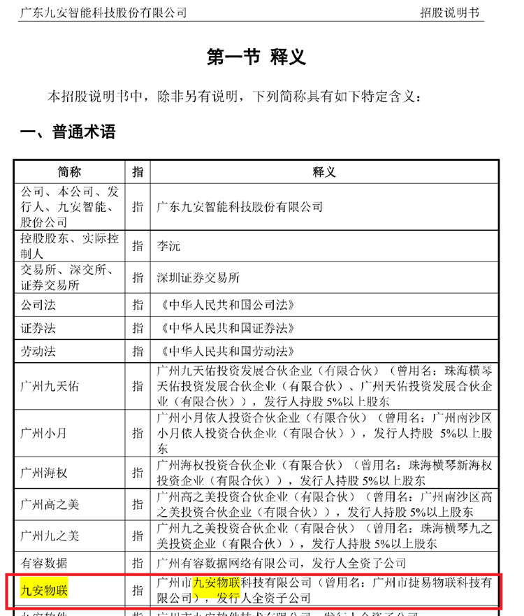
2025年12月25日,九安智能创业板 IPO发布了招股说明书,公司向资本市场发起冲刺。2026年2月3日,国家网络安全通报中心公开披露了72款违法违规收集使用个人信息的移动应用,其中就包含了“易视云”(版本4.7.5.6,豌豆荚)。豌豆荚官网显示,易视云主办单位为广州市九安物联科技有限公司(下称“九安物联”),而九安物联正是九安智能的全资子公司。

报告期业绩持续增长 应收账款周转率连续下降
招股书显示,九安智能是一家智能视觉产品制造商、物联网运营服务商和物联网技术方案提供商,以视觉成像及分析技术、无线传输技术、物联网平台技术及AI视觉应用模型为核心,自主研发、生产及销售智能硬件产品,并利用物联网云平台提供运营服务,构建起“硬件+平台+服务”一体化模式。
报告期内,九安智能业绩增长较快,2022年、2023年和2024年及2025年1-6月(下称报告期),九安智能的营业收入分别为 48,381.46 万元、64,498.38 万元、77,969.17 万元和 32,265.78 万元,归属于母公司股东的净利润分别为 3,430.63 万元、8,595.04 万元、10,217.11 万元和 4,478.83 万元。

值得关注的是,报告期内,九安智能应收账款周转率分别为5.68次/年、5.66次/年、4.85次/年、4.01次/年,呈现连续下降趋势。

另一方面,九安智能的存货周转从2022年的5.19次/年骤降至2025年上半年的2.95次/年。此外,招股书显示,随着九安智能销售规模增长,公司存货规模有所增加。报告期各期末,公司存货账面价值分别为5,664.96万元、8,717.39万元、13,121.31 万元和14,908.09 万元,占各期末流动资产比例分别为 25.14%、27.47%、27.45%和 31.87%。
九安智能在风险提示中指出,若未来公司智能硬件产品市场环境发生不利变化,导致公司产品价格大幅下跌或因存货管理不当,出现毁损变质,公司存货可能面临跌价风险,从而对公司经营业绩产生不利影响。
“易视云”合规漏洞遭通报 拟募资10.64亿元巩固市场地位
招股书显示,九安智能从过往单一的智能摄像机模组和终端的研发、生产与销售,延伸到通 过自主开发“九商通”物联网云平台和“易视云”APP,直接服务于终端用户。
九安智能的运营服务包括数据流量包、云存储、AI 服务及广告展示业务等。数据流量包、云存储、AI 服务主要面向终端用户,以线上销售为主,终端用户可通过 “易视云”APP 直接开通和购买数据流量包、云存储和 AI 服务。
此外,广告展示业务是指公司通过自有的“易视云”APP 等应用产品,向广告联盟等提供广告资源位以获得广告展示收入和通过自建“启明”平台开展广告资源匹配业务。由此可见,“易视云”是九安智能核心业务的依托。
2026年2月3日,国家网络安全通报中心微信公众号发布消息“国家计算机病毒应急处理中心检测发现72款违法违规收集使用个人信息的移动应用”。
其中有应用存在个人信息处理者向其他个人信息处理者提供其处理的个人信息的,未向个人告知接收方的名称或者姓名、联系方式、处理目的、处理方式和个人信息的种类,并取得个人的单独同意;App客户端向第三方提供个人信息,未经用户同意,未做匿名化处理,涉及17款移动应用,其中就包括《易视云》(版本4.7.5.6,豌豆荚)。
豌豆荚官网显示,易视云主办单位为广州市九安物联科技有限公司(下称“九安物联”),而九安物联是九安智能的全资子公司。


此次,九安智能拟募集资金10.64亿元,所募资金投向九安智能研发制造及总部基地项目及补充流动资金项目。

公司称此次发行上市顺利实施,将有助于公司扩大生产规模、优化产品质量、促进生产智能化与自动化升级、引进优秀人才、提高创新实力、提升公司的品牌形象与知名度,巩固公司在智能视觉行业的市场地位。
微信公众号
微信公众号