减持公告披露的官方原因大多为“自身资金需求”,且减持规模普遍不大。
近期,电解液上市公司频繁公布股东减持计划。
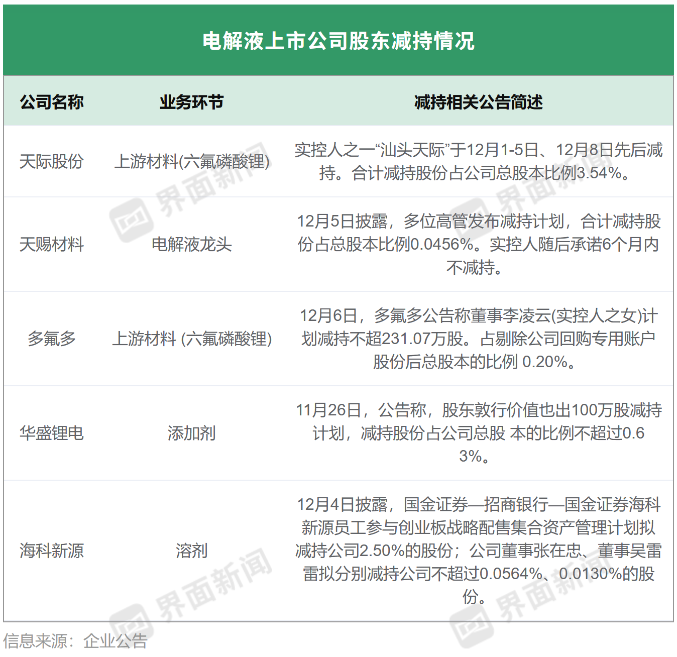
据界面新闻记者不完全统计,11月底以来,已有包括华盛锂电(688353.SH)、天际股份(002759.SZ)、海科新能(301292.SZ)、天赐材料(002709.SZ)和多氟多(002407.SZ)在内的多家电解液行业上市公司的股东、高管等计划减持。
减持公告披露的官方原因大多为“自身资金需求”,且减持规模普遍不大。

制图:高菁
在一片向好的市场环境下,上市公司集中遭遇减持的现象,显得有些突兀。
今年下半年以来,锂电池尤其是储能电池需求旺盛,业内甚至出现“缺芯潮”现象,对电解液的需求形成显著拉动。

下半年以来,多家头部电池企业为锁定未来供应,与电解液厂商签订了巨额供货订单。
以“电解液一哥”天赐材料为例,其上月分别与中创新航、国轩高科签订电解液订单,总量近160万吨。在此之前,天赐材料已在今年7月和9月,与楚能新能源、瑞浦兰钧签订电解液供应协议,这两家企业将采购合计135万吨电解液。
另一方面,由于电解液主要原材料之一的六氟磷酸锂,具有保质期短、储存成本高的特点,生产厂家及电解液厂家通常不会对其过多囤积库存。受此影响,电解液基本以销定产。
这导致了主要电解液企业订单饱满,排产紧凑。电解液价格也随之飙升。据上海有色网SMM数据,12月10日,磷酸铁锂用电解液均价报3.53万元/吨,几乎已较7月的年内低点翻了一番。
作为核心原材料的六氟磷酸锂,价格已涨至16.5万元/吨,年内涨幅超2倍。

六氟磷酸锂价格走势图(元/吨),来源:隆众资讯
行业仍沐浴在景气周期中,上市公司股东、高管却纷纷减持,这不免引发担忧——电解液行业的上升期已经到顶点了吗?
在隆众资讯电解液分析师金佩佩看来,当前电解液市场供需基本面暂无明显转弱的信号出现。
她向界面新闻指出,供应方面,各企业装置生产状态保持正常,头部企业的开工仍然维持高负荷运转状态;需求方面相对平稳,执行协议订单为主,订单尚未出现明显的减少,较上月水平基本维持。
鑫椤资讯资深研究员赵卫卫也向界面新闻表示,当前电解液市场仍然供需两旺,暂未出现转弱信号。
对于近期电解液行业频现的股东减持现象,真锂研究院创始人墨柯向界面新闻表示,这主要是股东在行业股价处于周期性高位时的理性套现行为,是行业进入上升周期的典型市场表现,而非对行业未来发展的怀疑。
墨柯指出,今年下半年以来,锂电产业链经历了由上游传导至下游的全产业链涨价轮动,带动了电解液等相关公司股价大幅上涨,为股东创造了理想的减持窗口。
截至12月10日,万得锂电电解液指数今年来已上涨144.69%。
也有不愿具名的业内人士向界面新闻表示:“减持主要是由于大家财报上还没有赚钱,但有的公司市值已经增长2倍以上,部分股东就想着套现。”
与各家电解液企业股市方面的强势表现相比,它们前三季度的业绩表现尚较为平淡。
包括天赐材料、新宙邦(300037.SZ)在内的多家企业,在前三季度实现了营收、净利润双增长,但大多增幅较小。与此同时,业内也不乏瑞泰新材(301238.SZ)等营收、净利双降的企业。
主要原因之一是,今年上半年,新能源锂电池行业整体仍处于周期底部,电解液等原材料端的利润传导具有滞后性。此外,电解液企业也同时承受上游原材料的涨价压力,挤压了利润空间。
据界面新闻观察,今年前三季度,锂电电解液上市公司的毛利率总体有所下滑。其中,天赐材料毛利率同比下滑0.46个百分点,新宙邦毛利率同比下滑2.58个百分点。

制图:高菁
据金佩佩预计,电解液本轮上升周期可持续至年底或明年初。
其表示,后续随着新能源汽车从全额免征购置税调整为减半征收,并且受需求透支的影响,年初不排除出现短暂降温的可能,受此影响电解液市场或存转弱预期,价格涨势将逐步放缓趋稳运行。
赵卫卫则表示,2026年,电解液行业仍将处于上涨周期,驱动因素为储能需求远超预期,动力稳中有增。
微信公众号
微信公众号