在金融行业日新月异的变革中,中航基金新任督察长宋鑫的晋升,如同一枚投入湖面的石子,激起层层涟漪。2月4日,中航基金发布高级管理人员变更公告,原督察长刘建因工作安排离任,继续担任公司联席董事长,公司新任命宋鑫为督察长。

《笔尖网》/笔尖财经
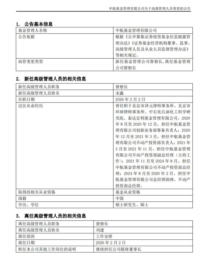
在金融行业日新月异的变革中,中航基金新任督察长宋鑫的晋升,如同一枚投入湖面的石子,激起层层涟漪。
2月4日,中航基金发布高级管理人员变更公告,原督察长刘建因工作安排离任,继续担任公司联席董事长,公司新任命宋鑫为督察长。

公告显示,宋鑫曾任职于北京市泽元律师事务所、北京市环球律师事务所、中石化石油化工科学研究院、泰达宏利基金管理有限公司。2020年 8 月至 2020 年12 月,担任中航基金管理有限公司创新业务部筹备负责人;2020年 12 月至 2021 年3 月,担任中航基金管理有限公司不动产投资部负责人;2021年3 月至 2021 年 11 月,担任中航基金管理有限公司不动产投资部副总经理(主持工作);2021 年 11 月至2024 年8 月,担任中航基金管理有限公司不动产投资部总经理;2024 年 8 月至2026 年2 月,担任中航基金管理有限公司总经理助理、不动产投资部总经理。
从不动产投资到合规监管的跨界转型,不仅是个人职业生涯的华丽转身,更折射出中国资管行业在高质量发展道路上的深层治理逻辑。这一跨越,寓意着从“资产增值”到“价值守护”的战略重心迁移,凸显了合规风控在金融机构核心架构中日益攀升的地位。
宋鑫的晋升路径,首先体现了专业能力的多维延伸。不动产投资锤炼其对宏观趋势与资产价值的敏锐洞察,而督察长职责则要求微观审慎与制度把控的精准平衡。这种跨界并非简单转轨,而是将产业深耕的务实精神注入合规体系,形成“投资视角”与“风控思维”的有机融合。它昭示着,现代金融治理需要复合型人才——既能前瞻市场机遇,亦能筑牢风险堤坝。
更深层地,这一人事布局映照出中航基金乃至行业整体的治理深意。在金融防风险、促规范的监管基调下,督察长角色已从后台监督走向战略前台。宋鑫的任命,可视为机构主动强化内控、将合规嵌入决策基因的鲜明信号。其背后,是行业从规模扩张向质量提升转型的必然选择:唯有以合规为舵,方能行稳致远,在资管大潮中守住长期价值的航向。
从更广阔的寓意看,宋鑫的跨界晋升如同一面镜子,反映中国金融业正走向成熟的新阶段——专业分工细化的同时,更强调跨界协同与系统治理。中航基金此番人事落子,不仅为自身治理注入新动能,也为同行提供了“跨界融通、治理为纲”的深刻启示。
微信公众号
微信公众号